• Ir para o conteúdo 1
  • Ir para o menu 2
  • Ir para a busca 3
  • Ir para o rodapé 4
  • Acessibilidade
  • Alto Contraste
  • Mapa do site
  • Portal do Governo Brasileiro
  • Atualize sua Barra de Governo
UNIVERSIDADE FEDERAL DA PARAÍBA - UFPB
SISTEMAS DE INFORMAÇÃO
Centro de Ciências Aplicadas e Educação - CCAE
Buscar no portal
  • Instagram
  • Facebook
  • YouTube
  • Contato
  • Webmail
Você está aqui: Página Inicial > Contents > Menu > Processos Acadêmicos > Reingresso
menu Menu

Logo

Navegação
  • Desenvolvido por GWEB
Assuntos
  • Sobre o Curso
  • Quem Somos
  • Processos Acadêmicos
    • Cadastramento
    • Matrícula
    • Rematrícula e Matrícula Extraordinária
    • Turmas de Reposição
    • Turmas Específicas
    • Trancamento da Matrícula
    • Cancelamento da Matrícula e do Vínculo
    • Aproveitamento e dispensa de componentes curriculares
    • Abreviação para Integralização Curricular
    • Dilatação para Integralização Curricular
    • Discente com Deficiência
    • Nome Social
    • Avaliação de Aprendizagem
    • Verificação do Desempenho Acadêmico e da Assiduidade
    • Regime de Exercícios Domiciliares
    • Transferência Ex Officio
    • Reopção de Curso
    • Transferência voluntária
    • Ingresso de Graduado
    • Reingresso
    • Complementação de Estudos
    • Mobilidade Acadêmica na UFPB
    • Mobilidade Acadêmica em IES Nacional ou Internacional
    • Mobilidade Acadêmica Internacional Virtual
  • Identidade Visual
  • Mapa do Campus
  • Grupos de Pesquisa
  • Calendários
  • Horário
  • Tópicos Especiais
  • TCC
  • Estágio
  • Láurea Acadêmica
  • SiSU
  • ENADE
  • Egressos
conteúdo
Info

Reingresso

Tweet
por Adson — publicado 22/11/2022 15h37, última modificação 22/11/2022 15h40

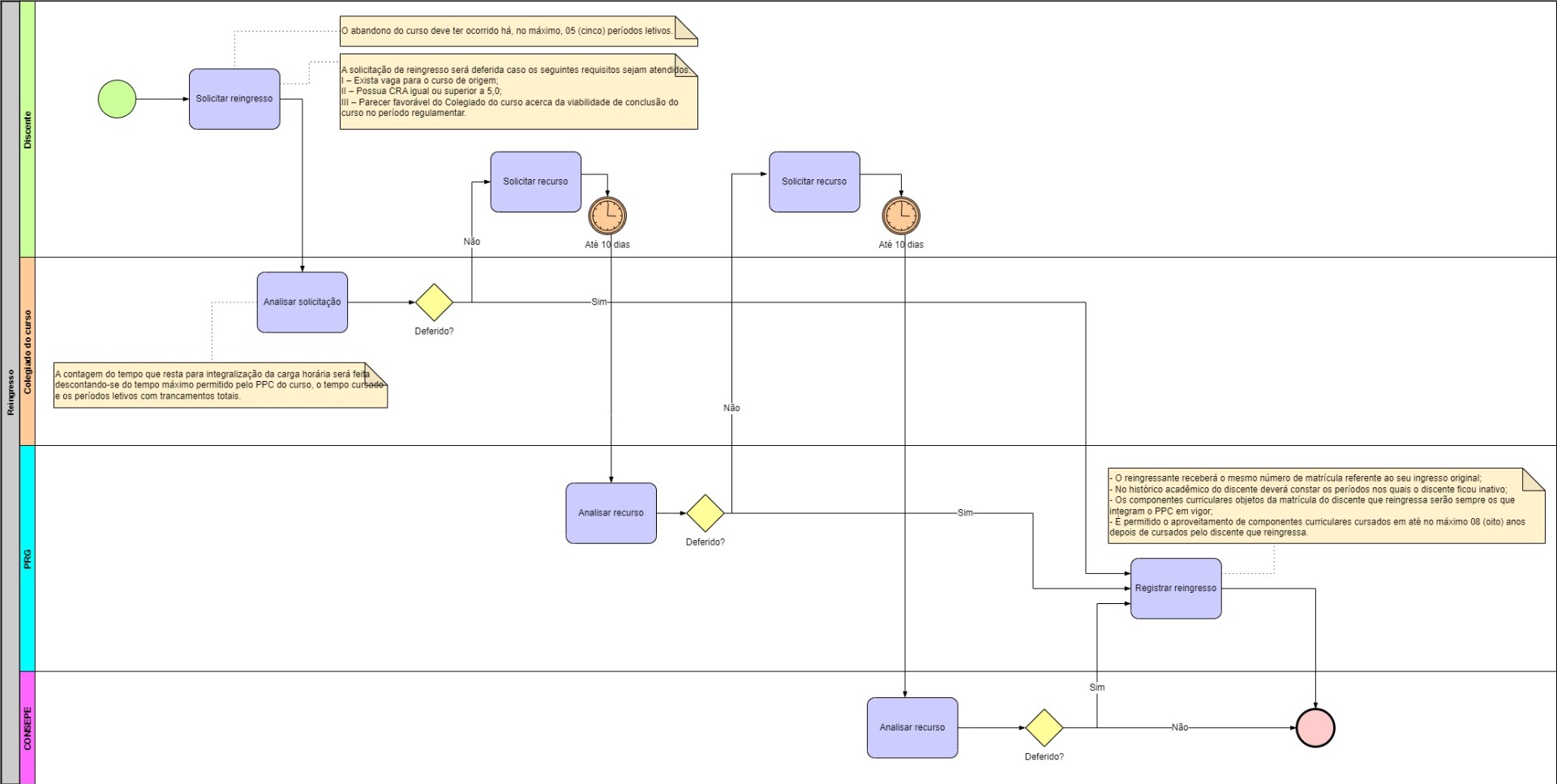
Entende-se por reingresso o ato pelo qual o interessado, que se encontra na condição de abandono de curso na UFPB, retorna ao curso de origem [Art. 115]. O reingresso será permitido uma única vez [Art. 119].

Processo - Reingresso.jpg* Clique na imagem para expandir

Voltar para o topo
rodapé
Assuntos
UFPB
MEC
CAPES
CNPq
Institucional
Ouvidoria
Comitê de Inclusão e Acessibilidade
Acesso à Informação
Comissão Permanente de Avaliação
Serviços
Contato
Redes sociais
Instagram
Facebook
Youtube
RSS
O que é?
Navegação
Acessibilidade
Mapa do site

Desenvolvido com o CMS de código aberto Plone