Aproveitamento e dispensa de componentes curriculares
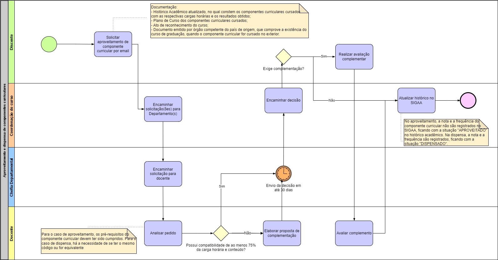
Os componentes curriculares realizados em instituições de ensino superior, nacionais ou estrangeiras, em cursos de graduação, podem ser aproveitados mediante solicitação do discente à coordenação do curso [Art. 40]. O curso de graduação deve ser legalmente reconhecido ou autorizado pelos órgãos competentes [Art. 40 §1º].
Os componentes curriculares só poderão ser aproveitados [Art. 40 §2º] ou dispensados [Art. 43 §2º] até 08 (oito) anos depois de cursados. Os componentes curriculares só poderão ser aproveitados uma única vez em um mesmo curso [Art. 40 §3º]. A carga horária máxima a ser aproveitada não poderá ultrapassar 50% da carga horária total do curso [Art. 40 §5º].
A dispensa será registrada no SIGAA automaticamente quando a disciplina tiver o mesmo código ou for equivalente [Art. 43 §4º]. A solicitação da dispensa de componente curricular deverá ser de fluxo contínuo [Art. 44]. O componente curricular TCC não pode ser aproveitado nem dispensado [Art. 45] [Formulário aqui].
* Clique na imagem para expandir.

